东北林业大学中国(哈尔滨)森林博物馆自3月1日起恢复为每周四、五、六面向社会公众免费开放。中国(哈尔滨)森林博物馆实行全员实名免费预约和入馆必检参观制,每周周日23:00准时开放预约系统,可提前预约次周的号源。所有参观者需在“东北林业大学博物馆预约”微信小程序完成预约,方可取得入校资格。预约成功后只能从校园7号门(黑龙江省哈尔滨市南岗区文昌街辅路校门)刷身份证原件步行进出。预约成功后,凭本人有效身份证原件和预约二维码核验入馆参观。同一身份证号码同一天内可预约一次,入馆核验后预约失效(出馆后不能再进入)。
请参观者合理安排出行时间,按预约时间段入馆参观(如在预约时间段内未到达,预约失效),避免等候入馆时间过长或超时无法入馆。未预约谢绝入馆。
预约成功后可在“个人中心”查看预约信息和预约二维码(预约成功后二维码会自动生成并在参观当日动态显示)。无法按时入馆的参观者,请提前自行取消预约,累计2次逾期未取消预约的参观者,将被列入预约失信人员名单,60天内不能预约本馆。
一、开馆时间:每周四、五、六9:00-16:00(15:30停止入馆,15:50观众退场,16:00闭馆)
具体开馆信息请关注“东北林业大学博物馆”微信服务号
二、免费讲解时间:上午9:20、下午2:20
参观者可通过手机微信扫描展区内二维码,自动进入导览界面,观看和收听对应展品的图像、文字介绍和中、英双语音讲解。
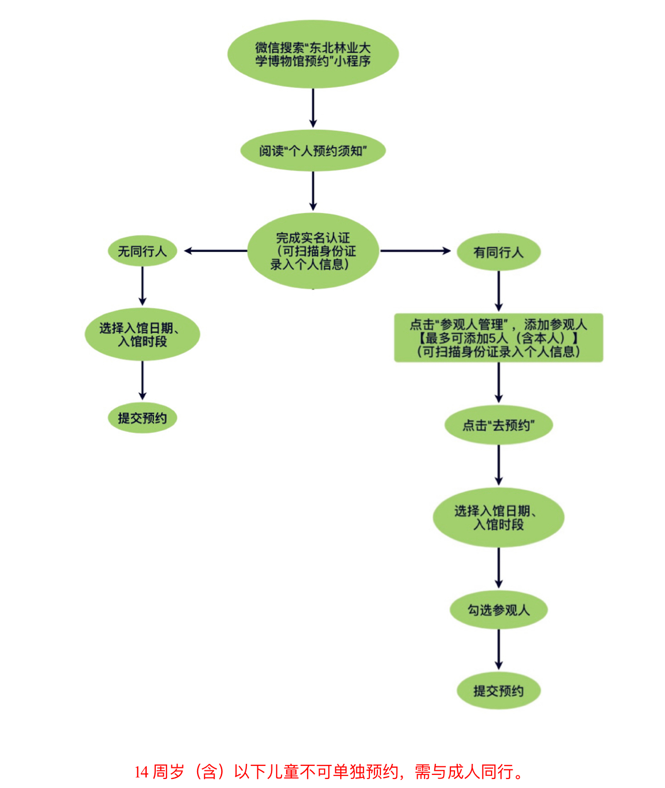
三、社会公众预约流程
1.个人预约流程(每周周日23:00准时开放预约系统,可提前预约次周的号源。)

请勿相信其他网站及其他各类自媒体信息,以免造成不必要的损失。
2. 团体预约流程(每周周日23:00准时开放预约系统,可提前预约次周参观,至少提前两天预约,约满为止。)

四、参观注意事项(请参观者仔细阅读)
1.参观者预约成功后,凭本人有效身份证原件(电子版及复印件无效)和预约二维码核验入馆参观。任何参观人员的参观名额均不可转让。
2.请参观者提前实名认证,填写并保存参观人信息,最多可添加四名同行人员。未满 14 周岁(含)的未成年人,须由成年人代为预约,每位成年人最多可以带领两名未成年人参观(预约时均需录入身份证信息),并与预约人同步核验入馆。参观者入馆时须配合进行证件核验。
3.同一身份证号码同一天内可预约一次,入馆核验后预约失效,出馆后不能再进入。
4.同一身份证号码累计2次预约未到馆参观且未取消预约,将被限制预约60天。
5.参观者只能持本人身份证从东北林业大学7号门(黑龙江省哈尔滨市南岗区文昌街辅路校门)步行进出。
6.团体预约成功后,参观当日该团体活动负责人持本人身份证核验预约信息。团体车辆按照学校要求进行收费管理,只能从东北林业大学7号门(黑龙江省哈尔滨市南岗区文昌街辅路校门)进出,团体入校车辆须按照本校要求有序停放,校园道路限速为30公里/小时。
7.乘坐公交车的参观者,可乘坐83、99、120、203、348、376路公交车在科大小区站下车。
8.自觉接受安全检查,禁止参观人员在馆内进行危害国家安全的活动。禁止携带对社会政治稳定造成影响的出版物、印刷品、音像制品等,禁止携带管制刀具及易燃、易爆、有毒、有腐蚀性、有放射性等危险物品及动物入馆。禁止参观人员在馆内进行宗教活动。
9.参观人员须遵守校园管理相关规定,入馆须出示身份证,配合核验身份。参观博物馆须在规定区域内进行。
10.为保证更多参观人员的参观体验,除学校公务接待外,馆内禁止使用任何扩音设备。未经批准,禁止进行讲解、讲学、表演、采访、商业性拍摄、自媒体直播、录播等非参观活动,拍照时请勿使用闪光灯、三脚架、遥控设备及其它可能危及展品安全和对观众参观造成影响的器具。参观者所拍摄本馆的任何影像资料均不可作为商业和出版用途。
11.禁止携带除老、病、残参观人员所必须的轮椅以外的代步工具,如婴儿车、儿童车、滑板车、野餐车、营地车、手拖车、带座椅的行李箱、拖挂车等。
12.禁止吸烟、禁止饮食,所有液体(除水之外)禁止携带入馆。参观者请将贵重物品自行妥善保管,如因个人原因丢失或损坏,本馆概不负责。
13.请大家文明参观,做文明观众,禁止大声喧哗打闹、攀爬、躺卧,禁止触摸倚靠翻越楼梯护栏、展品护栏,未成年人须由成年人陪同,并负责其人身安全。酗酒者、衣冠不整者、意识不清以及无监护人陪伴的无民事行为能力者或限制行为能力者谢绝参观。
14.禁止故意堵塞博物馆出入通道、插队,禁止辱骂、殴打工作人员或参观人员等行为,因以上行为对博物馆和学校造成不良影响或严重后果的,博物馆将禁止其入馆并纳入黑名单,视情节严重程度决定是否交由有关部门处理。
15.禁止随意挪用、触动和损坏馆内消防设施、器材。
16.禁止在馆内进行任何形式的商业行为。
17.因违反以上规定造成人身伤害和财产损失的,由参观人员自行负责,并赔偿损失。
18.因干扰博物馆正常参观秩序行为,对博物馆造成不良影响或严重后果的将被纳入黑名单。
19.我馆实行全员实名制免费预约参观,未授权任何第三方平台、旅行社和个人代理销售门票及捆绑收费服务,唯一官方账号为“东北林业大学博物馆”微信服务号。
五、校内开馆时间:每周二至周六9:00——16:00(15:30停止入馆)。校内师生个人参观无需预约,本人持校园一卡通于开馆时间刷卡进馆参观,无校园卡谢绝入馆。校内公务接待请至少提前两天电话预约。
我馆将全力保障对外开放的安全、有序,请观众朋友遵守规定,文明观展!
