东北林业大学“中国(哈尔滨)森林博物馆”每周周四、五、六面向社会公众免费开放。中国(哈尔滨)森林博物馆实行实名免费预约和入馆必检参观制,个人可提前预约本周内的号源,每周二9:00准时开放预约系统。预约成功后,凭本人有效身份证、预约二维码核验入馆参观。同一身份证号码同一天内可预约一次,入馆核验后预约失效(出馆后不能再进入)。
请参观者合理安排出行时间,按预约时间段入馆参观(如在预约时间段内未到达,预约失效),避免等候入馆时间过长或超时无法入馆。未预约谢绝入馆。已预约14:00至14:59的参观者最晚入馆时间为15:30,超过14:59不能预约当日参观。
预约成功后可在预约界面正下方点击“个人查询”查看预约信息(个人查询通道在预约界面左下角,查询操作只能由预约时授权的微信号完成)和预约二维码(预约成功后二维码会自动生成并在参观当日动态显示)。无法按时入馆的参观者,请提前自行取消预约(取消预约通道在预约界面右下角,取消操作只能由预约时授权的微信号完成),累计2次逾期未取消预约的参观者,将被列入预约失信人员名单,60天内不能预约本馆。
一、开馆时间:每周四、五、六9:00-16:00(15:30停止入馆)
具体开馆信息请关注“东北林业大学博物馆”微信公众号
二、免费公众讲解时间:上午9:20、下午2:20
参观者可通过手机微信扫描展区内二维码,自动进入导览界面,观看和收听对应展品的图像、文字介绍和中、英双语音讲解。
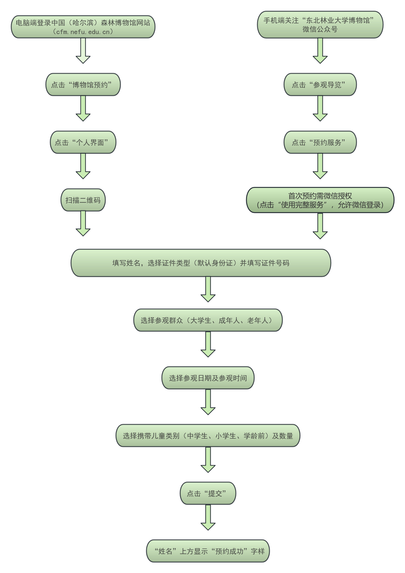
三、社会公众预约流程
1.个人预约流程(可提前预约本周内的号源)

请勿相信其他网站及其他各类自媒体信息,以免造成不必要的损失。
2. 团体预约流程(每周二9:00可预约次周参观,约满为止)

为保证未成年参观者安全,本馆不接待小学三年级及以下未成年人团体预约。
四、参观注意事项(请参观者仔细阅读)
1.参观者预约成功后,凭本人有效身份证、预约二维码核验入馆参观(电子版及复印件无效)。
2.军人(含退役军人)、残疾人、60周岁以上老人凭本人优待证件和身份证件原件现场预约,核验后刷身份证入馆。进馆时请服从现场工作人员的引导及管理。
3.未满 14 周岁(含)的未成年人,须由成年人代为预约,每位成年人最多可以带领两名未成年人参观(预约时需填选),并与预约人同步核验入馆。参观者入馆时须配合进行证件核验。
4.根据学校文件《关于进一步规范校园车辆管理的通知》的相关规定,禁止个人参观者车辆进入校园。
5.团体预约成功后的大型、中型客车需提前三日告知车辆信息,参观当日该团体领队人员在校园七号门向门卫人员出示单位介绍信(盖单位公章)和团体领队人身份证。团体入校车辆须按照本校要求有序停放,校园道路限速为30公里/小时,参观结束后,团体车辆须尽快驶离校园。
6.乘坐公交车的参观者,可乘坐83、99、120、203、348、376路公交车在科大小区站下车。
7.参观者只能从东北林业大学7号门(黑龙江省哈尔滨市南岗区文昌街辅路校门)进出。
8.在参观过程中,请参观者配合馆内工作人员的工作,文明参观,禁止喧哗、酗酒等不文明行为,无行为能力或限制行为能力者无监护人陪伴的,谢绝入馆。
9.严禁将易燃易爆、管制械具、腐蚀性物品等危险品以及宠物、易污染环境的物品带入馆内。
10.拍照时请勿使用闪光灯、三角架、遥控设备及其它可能危及展品安全和对观众参观造成影响的器具。参观者所拍摄本馆的任何影像资料均不可作为商业和出版用途。
11.请勿使用轮式鞋、平衡车、婴儿车等代步工具。
12.禁止参观者在场馆内散布与展览无关的、可能影响参观秩序的印刷品、宣传品;禁止在未经沟通安排的情况下从事讲解、演说活动。
13.请勿携带矿泉水以外的其他食品进入场馆。请自觉维护环境卫生,请勿丢弃杂物。
14.禁止在馆内吸烟。
15.参观者请将贵重物品自行妥善保管,如因个人原因丢失或损坏,本馆概不负责。
16.参观时请勿触摸裸露展品,禁止倚靠展柜,禁止翻越展品护栏。