中国(哈尔滨)森林博物馆实行实名免费预约和入馆必检参观制,个人可提前预约本周内的号源,每周二9:00准时开放预约系统。预约成功后,凭本人有效身份证、预约二维码核验入馆参观。同一身份证号码同一天内可预约一次,入馆核验后预约失效(出馆后不能再进入)。
请参观者合理安排出行时间,按预约时间段入馆参观(如在预约时间段内未到达,预约失效),避免等候入馆时间过长或超时无法入馆。未预约谢绝入馆。
预约成功后可在预约界面正下方点击“个人查询”查看预约信息(个人查询通道在预约界面左下角,查询操作只能由预约人完成)和预约二维码(预约成功后二维码会自动生成并在参观当日动态显示),无法按时入馆的参观者,请提前自行取消预约(取消预约通道在预约界面右下角,取消操作只能由预约人完成),累计2次逾期未取消预约的参观者,将被列入预约失信人员名单,60天内不能预约本馆。
一、开馆时间:每周四、五、六9:00-16:00(15:30停止入馆)
具体开馆信息请关注“东北林业大学博物馆”微信公众号
二、免费公众讲解时间:上午9:20、下午2:20
参观者可通过手机微信扫描展区内二维码,自动进入导览界面,观看和收听对应展品的图像、文字介绍和中、英双语音讲解。
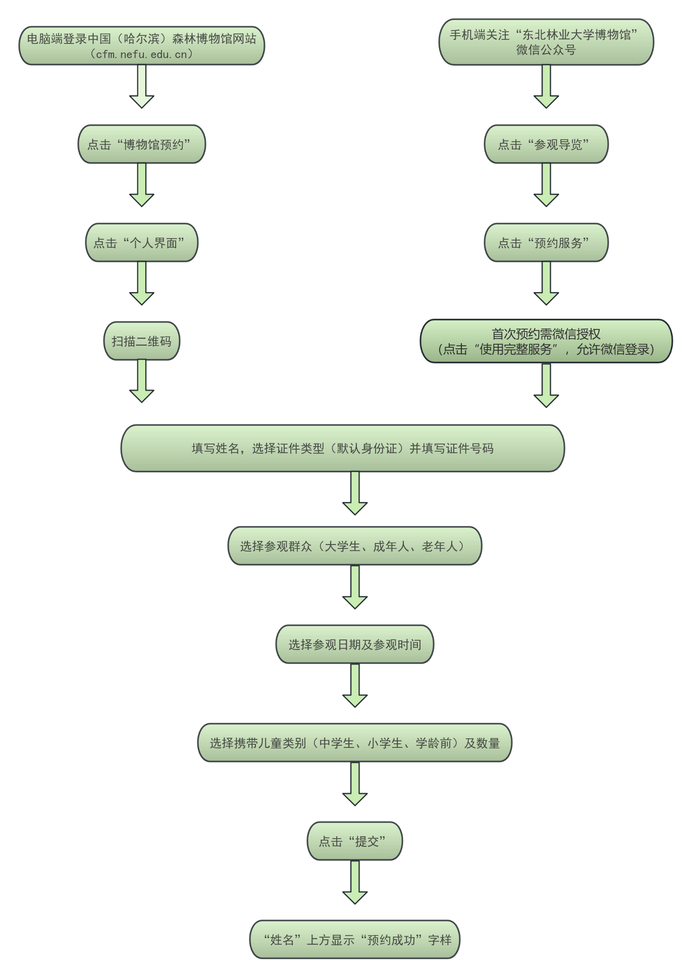
三、社会公众预约流程
1.个人预约流程(可提前预约本周内的号源)

请勿相信其他网站及其他各类自媒体信息,以免造成不必要的损失。
2. 团体预约流程(每周二9:00可预约次周参观,约满为止)

为保证未成年参观者安全,本馆不接待小学三年级及以下未成年人团体预约。
四、参观注意事项(请参观者仔细阅读)
1. 参观者预约成功后,凭本人有效身份证、预约二维码核验入馆参观(电子版及复印件无效)。
2. 军人(含退役军人)、残疾人、60周岁以上老人凭本人优待证件和身份证件原件现场预约,核验后刷身份证入馆。进馆时请服从现场工作人员的引导及管理。
3. 未满 14 周岁(含)的未成年人,须由成年人代为预约,每位成年人最多可以带领两名未成年人参观(预约时需填选),并与预约人同步核验入馆。参观者入馆时须配合进行证件核验。
4. 根据学校文件《关于进一步规范校园车辆管理的通知》的相关规定,禁止个人参观者车辆进入校园。
5. 团体预约成功后的大型、中型客车需提前三日告知车辆信息,参观当日该团体领队人员在校园七号门向门卫人员出示单位介绍信(盖单位公章)和团体领队人身份证。团体入校车辆须按照本校要求有序停放,参观结束后,团体车辆须尽快驶离校园。
6. 乘坐公交车的参观者,可乘坐83、99、120、203、348、376路公交车在科大小区站下车。
7. 参观者只能从东北林业大学7号门(黑龙江省哈尔滨市南岗区文昌街辅路校门)进出。
五、校内参观
1.校内师生无需预约,每周二至周六可持本人校园一卡通刷卡进馆参观(电子版无效、身份证无效)。
2.校内公务、专业实践课团体预约电话:82192898(周二至周六9:00——15:30,请至少提前一天预约)。
注:预约单位请按预约时间入馆参观,并请参观领队持校园一卡通或工作证到馆后配合工作人员做好参观登记工作(包括参观日期、公务参观事由、专业实践课名称、人数及预约单位等)。